




Any questions? Our AI beta will help you find out quickly.
Features:
Two selectable differential input channels
On-chip active low noise PGA with selectable gain of 32, 64 and 128
On-chip power supply regulator for load-cell and ADC analog power supply
On-chip oscillator requiring no external component with optional external crystal
On-chip power-on-reset
Simple digital control and serial interface: pin-driven controls, no programming needed
Selectable 10SPS or 80SPS output data rate
Simultaneous 50 and 60Hz supply rejection
Current consumption including on-chip analog power supply regulator: normal operation < 1.5mA, power down < 1uA
Operation supply voltage range: 2.6 ~ 5.5V
Operation temperature range: -40 ~ +85°
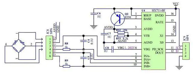
This module uses 24 high-precision A / D converter chip hx711, is designed for high-precision electronic scale and design, with two analog channel input, the internal integration of a gain programmable amplifier 128. Input circuit can be configured to provide an electrical bridge bridge voltage (such as pressure, weight) sensor model is an ideal high-precision, low-cost sampling front-end module