• $47.48
  • Free 30-day Returns
  • Price alert
    Shop it at NeweggBusiness.

    Meet Your Seller

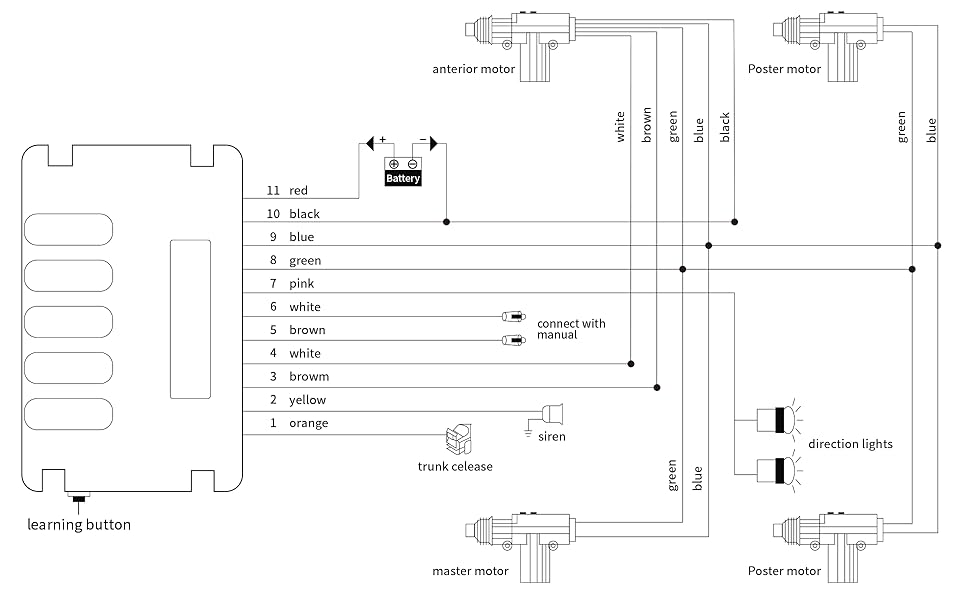
    Hombasing Car Door Lock Kit 4 PCS, Universal Keyless Entry Systems with 2 Remotes, 4 Door 12V Car Power Door Lock Remote Central Locking Conversion Kit - Black

    • Remote central locking conversion kit : Car door lock kit,Compatible with all types of vehicles,Easily upgrade manual door locks to electric remote central locks,The remote control distance range is 50-80 meters,Remotely lock and unlock your car or security warnings , Smarter and more convenient.
    • Electric door lock kit: This car alarm can keyless entry system and has the car trunk access function, Easily open and close the car trunk remotely,This provides quick and portable access to your belongings.
    • Keyless entry system: Car unlocking set can lock and unlock 4 car doors,No need to use traditional keys, Just click on the remote to access your vehicle,Safe and reliable anti-theft function,Provide protection for your car and items inside it.
    • Sturdy and resistant to high temperatures:High-quality performance and advanced central system design,Using advanced technology,Ensure the anti-interference ability of car control/receiving chip performance,At the same time, the circuit boards fireproof, high-temperature resistance, dustproof, and antistatic functions are ensured,Provide safe and reliable protection.
    • Car door lock kit: This car alarm and keyless entry system features light,Provides important visual cues,Find your car faster!
    +
    +
    Overview
    Specs
    Reviews
    avatar

    Any questions? Our AI beta will help you find out quickly.

    Car Door Lock

    Package List

    • 4 * Door Lock Actuator
    • 2*Remote Controller
    • 1*Control Box
    • 1*Wire
    • 1* Set InstallationAccessory
    • 1 * English User Manual

    Specifications

    • Frequency:433.92MHz
    • Remote distance (Max.):about 50-80m
    • Control Box Size:Approx. 9 * 6 * 2.5cm
    • Remote Controller Size:Approx. 6 * 3.4 * 0.8cm
    • Voltage:12V ± 2V(DC)
    • Static Current:=15mA
    • Indicator Current:20mA
    • Shock Sensor Current:<1mA

    Car Door Lock
    Car Door Lock
    Car Door Lock
    Car Door Lock

    Package List

    • 4 * Door Lock Actuator
    • 2*Remote Controller
    • 1*Control Box
    • 1*Wire
    • 1* Set InstallationAccessory
    • 1 * English User Manual

    Specifications

    • Frequency:433.92MHz
    • Remote distance (Max.):about 50-80m
    • Control Box Size:Approx. 9 * 6 * 2.5cm
    • Remote Controller Size:Approx. 6 * 3.4 * 0.8cm
    • Voltage:12V ± 2V(DC)
    • Static Current:=15mA
    • Indicator Current:20mA
    • Shock Sensor Current:<1mA

    Car Door Lock
    Car Door Lock
    Car Door Lock
    Hombasing Car Door Lock Kit 4 PCS, Universal Keyless Entry Systems with 2 Remotes, 4 Door 12V Car Power Door Lock Remote Central Locking Conversion Kit - Black

    Warranty & Returns

    Warranty, Returns, And Additional Information

    Warranty

    • Please contact the Seller directly for warranty information. Warranty information may also be found on the Manufacturer's website.
    • CONTACT

    Return Policies

    Manufacturer Contact Info

    LOADING...